您好,
退出
登录
|
站群导航
|
政务新媒体
繁体版
|
ENGLISH
|
三晋通
三晋通
|
大同政务
中国政府网
省政府
首页
市政府
市 长
刘俊义
副市长
翟永清
袁小波
宋志燕
高新文
李东升
秘书长
申海军
市长活动
市政府会议
组织机构
政府工作报告
市长信箱
政务公开
政府信息公开
机构职能
市政府文件
政务动态
数据发布
政府公报
政策文件库
专题专栏
解读回应
政策解读
回应关切
新闻发布会
办事服务
大同市政务服务平台
山西省涉企政策“一站式”综合服务平台
互动交流
申请诉求
处办回复
留言统计
在线访谈
在线调查
意见征集
走进大同
大同市
本站
本站
站群
平城区
云冈区
新荣区
云州区
阳高县
天镇县
广灵县
灵丘县
浑源县
左云县
开发区
应急管理局
发改委
规划和自然资源局
生态环境局
大家都在搜:
能源之城 算力之城 文化之城
长者模式
退出长者模式
无障碍浏览
市政府
市政府领导
市长活动
市政府会议
组织机构
政府工作报告
市长信箱
政务动态
国务院要闻
省政府要闻
大同要闻
图片新闻
公示公告
部门动态
区县动态
政务公开
政府信息公开
机构职能
市政府文件
数据发布
政府公报
专题专栏
解读回应
政策解读
回应关切
新闻发布会
办事服务
政务服务平台
涉企政策平台
互动交流
申请诉求
处办回复
留言统计
在线访谈
在线调查
意见征集
走进大同
概况信息
城市日历
能源之城
算力之城
文化之城
专题专栏
经济发展
社会和谐稳定
两会专题
公开平台
归档专题
视频
图片
创新发展
智能问答
知识图谱
集约化大数据
关闭
首页
>
网站其他
>
场景服务
>
教育科研
>
政策文件
索 引 号:
信息分类:
政策文件
发布机构:
发布日期:
2024-08-20 16:49
标题:
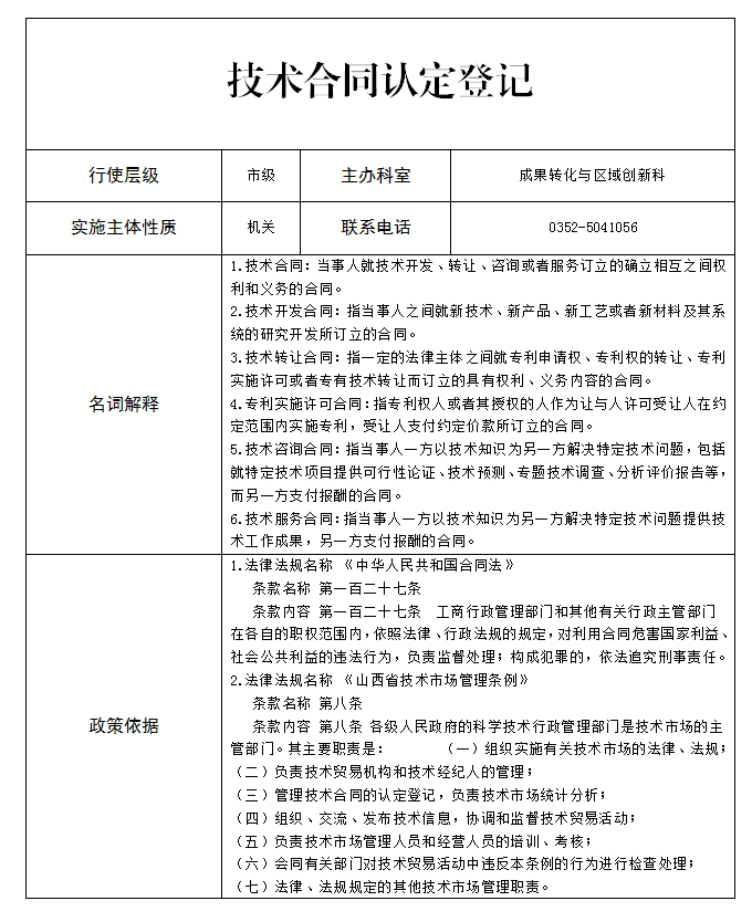
技术合同认定登记
文号:
时效:
技术合同认定登记
发布时间:
2024-08-20 16:49
来源:
科技局
|
|
|
|
微信
微博
QQ空间
文件下载
扫一扫在手机上查看当前页面
相关解读
相关政策
相关稿件