大同市人民政府关于规范大同市医疗照护转运服务管理的实施意见(试行)
各县(区)人民政府,大同经开区管委会,市人民政府各委、办、局:
为规范管理医疗照护转运服务,满足患者对医疗延伸助行转运的需求,根据《医疗卫生机构管理条例》《院前医疗急救管理办法》及国家卫生健康委等六部门发布的《关于开展非法救护车专项整治工作的通知》(国卫办医急函〔2025〕397号)等有关规定,现就规范医疗照护转运服务管理工作提出如下实施意见。
一、总体要求
以习近平新时代中国特色社会主义思想为指导,全面贯彻落实党的二十大和二十届历次全会精神,完整准确全面贯彻新发展理念,坚持以人民为中心的发展思想,以切实提升人民群众看病就医体验感为目标,科学管理医疗照护转运服务工作。统筹各类救护车资源,鼓励、支持社会力量参与医疗照护转运服务工作。建立医疗照护转运调度平台,规范机构、车辆、人员和运行管理,有效化解医疗照护转运服务供需矛盾,满足人民群众实际需求。
二、医疗照护转运服务内容
医疗照护转运服务是指院前医疗急救服务以外,不需要实施急救措施但需要配备医护人员、急救药械、搬运工具,给予一定医疗支持的转运服务。
医疗支持主要包括:吸氧、监护、输液等转运途中延续医院内治疗的行为及相关护理、照看工作。医疗照护转运服务起始点或送达点(以下简称起讫点)应当至少有一端在大同市范围内,并能提供医疗照护转运联单说明起讫地址。
无医疗照护需求的无障碍出行服务属于一般转运服务,由公共交通、商业出行服务等社会公益单位和社会力量提供,供群众按需选择,市场化运作。
三、医疗照护转运服务基本条件
医疗照护转运服务机构的主体应当为具有独立民事能力且注册在本市的医疗卫生机构,参照急救站设置标准建设,具备相应诊疗服务能力,根据患者需求提供必备的医疗服务,保障患者安全。支持鼓励社会信誉度高、责任感强、有品牌效应,有能力按辖区分布成立转运分站的医疗卫生机构开展医疗照护转运服务。
医疗卫生机构开展医疗照护转运服务应当向大同市卫生健康委员会(以下简称市卫健委)报备。市卫健委收到备案材料后,在网站进行公布。备案需提交以下资料:
1.《医疗卫生机构执业许可证》副本;
2.法人或其他组织的营业执照、事业单位登记证书;
3.各项规章制度;
4.医护人员执业证书和驾驶员驾驶证复印件;
5.价格收费标准;
6.《大同市医疗照护转运服务机构备案信息表》(附件1);
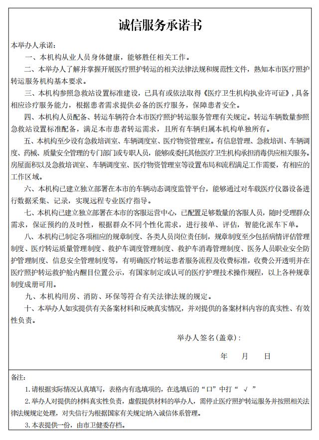
7.《大同市医疗照护转运服务机构基本要求》(附件2),并签约《诚信服务承诺书》。
服务机构因故停业或中断提供医疗照护转运服务的,应当提前向市卫健委报备,并予以公告。
四、医疗照护转运服务规范要求
(一)医疗照护转运服务机构规范要求
从事转运服务的机构按照市场规则自主经营,应符合国家相关规定,履行经营主体责任和相应社会责任,规范合法经营,公平竞争,不得侵害服务对象权益和社会公共利益。并遵守以下要求:
1.签订转运协议。医疗照护转运前应与服务对象签订协议,明确服务内容、收费标准等条款。严禁未明码标价、私自加价等行为,履行服务质量承诺告知义务。
2.记录转运信息。包括姓名、性别、年龄、联系电话、出车地点(转出医院或家庭住址)、到达时间、转入目的地、转入时间、里程收费、服务对象签字等内容。
3.制定相关制度。实行收费公示和结算清单制度,收费标准自主确定,同时向社会公示,向服务对象提供统一的收费票据;建立投诉处理制度,及时处理投诉;充分保障患方的知情同意权、隐私权等合法权益,不得将患者个人信息公开或擅自泄露;不得利用其服务平台公布法律法规禁止传播的信息;不得为企业、个人及其他团体、组织发布有害信息提供便利;不得超范围经营,禁止从事与转运服务无关的商品推销或开展其他服务项目,禁止索要财物或对病患及家属提出不合理的要求等行为,自觉维护良好的营运秩序;严禁转运尸体。
4.制定应急预案。建立突发事件(如自然灾害、公共卫生事件、重大交通事故)应对制度,制定专项应急预案及工作流程,开展相应的人员培训及应急演练。建立应急物资储备管理机制,保证物资随时处于完好备用状态,符合应急需求。遇重大突发公共卫生事件,服务机构需服从卫生健康行政部门或120急救中心统一指挥,配备相关专业人员,参与紧急救援转运工作。
5.实施质控管理。实施服务质量管理体系,接受卫生健康行政管理部门的技术指导和质量管理,保障医疗质量和医疗安全;规范使用和管理药械、车辆等;接受政府及社会双重监督,设立服务监督电话并公开。
6.鼓励转运服务机构承担社会活动(如体育赛事、文艺演出、展会)的医疗保障工作。活动举办方通过政府购买服务或按照收费标准支付费用等形式,选择服务机构进行活动保障。
(二)医疗照护转运车辆管理要求
1.服务机构按照国家卫生健康委等六部门发布的《关于开展非法救护车专项整治工作的通知》(国卫办医急函〔2025〕397号)及市卫健委、市公安局联合印发的《关于规范大同市救护车管理的通知》(同卫医发〔2019〕208号)配置管理转运救护车,由市卫健委出具车辆使用性质证明后,由公安交通管理部门办理上牌手续。
2.转运服务车辆外观要有“大同医疗照护转运服务车”标识,同时标有单位名称、呼叫电话,不得喷涂“120”“急救”等字样和标识,与院前急救救护车有明显区别。
3.转运服务车辆在日常转运过程中不得使用警灯和警报器,紧急情况下或参与突发事件紧急医疗救援时除外。
4.转运服务产生的医疗废弃物应当按规定进行规范处置,不得在转运途中随意丢弃。转运任务结束后应当根据情况及时做好车辆及车内用物终末消毒工作。
5.转运服务车辆按要求加装北斗定位装置,严格按照标准报废更新,严禁私自改装、出租、出借、转让、挂靠、承包给任何单位及个人或挪作他用。
(三)医疗照护转运服务人员管理要求
1.转运服务工作人员与服务机构建立劳动关系。医护人员、驾驶员应当身心健康,无传染性疾病、癫痫、精神病等可能危及行车安全的疾病史,无酗酒、吸毒行为记录,无较重行政处罚和刑事处罚记录,无重大信用不良等其他记录。
2.医护人员应当为注册在本机构的卫生专业技术人员,具备院前医疗急救基本知识技能,熟悉相关法律法规;在转运过程中如因患者病情需要,可及时从事以维持生命体征稳定为目的的现场及途中病情评估及救治工作,开展符合执业范围的医疗行为;转运途中患者身体突发不适或者病情加重则就近送医。
3.驾驶员按照公安交管部门相关法律法规管理。
4.工作人员应佩戴胸牌,统一着装。
五、部门分工
医疗照护转运服务工作纳入对医疗卫生机构日常监督管理。违反相关规定的,依照有关法律法规处理。卫生健康、公安、交通、市场监督管理等相关部门按照各自职责和有关规定,对车辆登记使用性质不是“救护”,但从事院前医疗急救和医疗照护转运服务的非法车辆(即“黑救护”)联合开展打击整治行动。
(一)卫生健康部门。对开展医疗照护转运服务的医疗卫生机构自信息公示之日起30日内进行现场核验。凡不符合从业条件的,限期整改;逾期拒不整改或整改后仍不符合条件的,督促其停止医疗照护转运服务并及时向社会公告。及时向社会公开医疗照护转运服务机构有关备案信息,便于社会查询、监督。不符合条件开展医疗照护转运服务业务、超出起讫点范围等违法违规行为,由卫生健康部门依法处理。无医疗照护需求的无障碍出行转运服务属于一般转运服务,不受卫生健康部门监督管理。
(二)公安部门。对核准为医疗照护转运的车辆要实行登记注册、使用性质变更登记;对转运车辆驾驶员资格进行查询、审核;参与整治和打击“黑救护”,依法查处非法安装使用警灯警报、非法改装车辆、违法停车等违法行为;依法实施转运车辆道路交通安全的监督检查。
(三)交通运输部门。对医疗照护转运服务具备道路客运资质从事转运服务的车辆违反交通运输法律法规的依据部门工作职责依法处理。
(四)市场监管部门。配合相关部门依职责查处无照经营的医疗转运运营行为;指导医疗转运机构做好明码标价,并对医疗转运服务机构收费行为进行监管。
六、保障措施
(一)加强组织领导。各相关部门要充分认识医疗照护转运服务工作的重要意义,切实加强医疗照护转运服务工作组织领导,联合对医疗照护转运机构加强服务指导,研究解决医疗照护转运工作中的难点、堵点问题,切实遏制医疗照护转运服务市场乱象。
(二)加强日常监管。各相关部门要按职责加强检查和监管,对医疗照护转运服务机构的运营情况、服务质量进行监督、考核,出现问题要联合进行约谈,组织整改。
(三)加强宣传引导。各相关部门、各医疗卫生机构要加强宣传引导,让群众知晓医疗照护转运服务政策,主动选择已审核备案的服务机构和车辆,保障自身合法权益。
本实施意见自2026年3月1日起执行,有效期2年。
附件:1.大同市医疗照护转运服务机构备案信息表
2.大同市医疗照护转运服务机构基本要求
大同市人民政府
2026年1月29日
(此件公开发布)




附件2
大同市医疗照护转运服务机构基本要求
一、医疗照护转运工作人员和车辆符合实施意见有关要求,满足本市患者转运需求,且所有车辆归属本机构单独所有。
二、至少设有急救培训室、车辆调度室、医疗物资管理室,有条件的可以成立转运分站。有信息管理、急救培训、车辆调度、药械、质量安全管理的专门部门或专职人员,可委托其他医疗卫生机构承担消毒供应相关服务。房屋面积及布局流程满足工作需要,有相应的工作区域。
三、建立独立部署在本市的车辆动态调度监管平台,能够通过对车载医疗仪器设备进行数据采集、记录,实现远程专业医疗指导。
四、建立独立部署在本市的客服运营中心,配备客服人员,随时受理群众需求,保证预约的及时性,根据群众不同个性化需求,进行接单、评估,智能化派车下单。
五、制定各项相应的规章制度、各类人员岗位责任制,有明确的服务流程及收费标准,收费公开透明并在车辆救护舱内醒目位置公示,有国家制定或认可的医疗护理技术操作规程。
扫一扫在手机上查看当前页面

三晋通
大同政务
晋公网安备14020002000138号